I have been trying to find a cheap and reliable way to detect if my bed is occupied so I can automate my house more. I have my blinds and lights automated but I didn't have a good way to prevent them from turning on or going up when we were still in bed. I experimented with various bed occupancy sensors but they were all not very reliable (they would deactivate when I rolled over and then lights would turn on- not good). I have been testing this sensor for almost two months and it has been working perfectly. In the future I plan to automate more things based on occupancy like turn on the coffee maker, silence certain voice prompts, change heating/cooling, etc.
Here is the How To video:
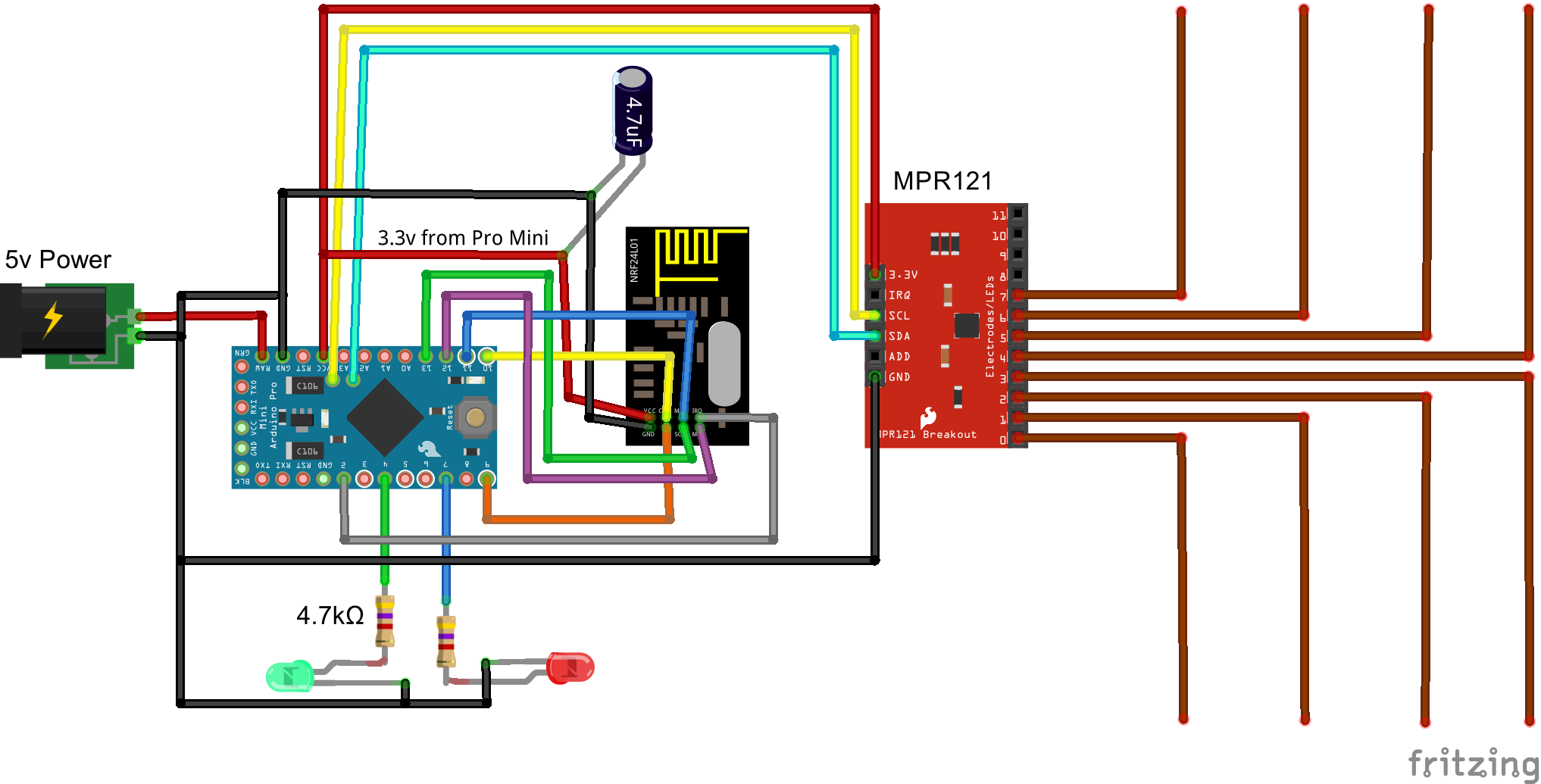
Here is the wiring diagram: 
| Qty | Value | Device | Package | Parts | Description | MF | MPN | Aliexpress or ebay link |
|---|---|---|---|---|---|---|---|---|
| 1 | 1.99 | Arduino Pro Mini | http://rover.ebay.com/rover/1/711-53200-19255-0/1?icep_ff3=2&pub=5575069610&toolid=10001&campid=5337433187&customid=&icep_item=200914924969&ipn=psmain&icep_vectorid=229466&kwid=902099&mtid=824&kw=lg | |||||
| 1 | 2.09 | MPR121 | http://www.ebay.com/itm/MPR121-Breakout-V12-Capacitive-Touch-Sensor-Controller-Module-I2C-Keyboard-DX-/271721473633?hash=item3f43dca661:g:jdQAAOSwyZ5Unqs6 | |||||
| 1 | 1.00 | NRF24L01+ | http://rover.ebay.com/rover/1/711-53200-19255-0/1?icep_ff3=2&pub=5575069610&toolid=10001&campid=5337433187&customid=&icep_item=400594940658&ipn=psmain&icep_vectorid=229466&kwid=902099&mtid=824&kw=lg | |||||
| 2 | 0.02 | 4.7k Resistors | http://rover.ebay.com/rover/1/711-53200-19255-0/1?icep_ff3=2&pub=5575069610&toolid=10001&campid=5337433187&customid=&icep_item=251425842791&ipn=psmain&icep_vectorid=229466&kwid=902099&mtid=824&kw=lg | |||||
| 1 | 1.98 | Copper Tape | http://www.ebay.com/sch/i.html?_from=R40&_trksid=p2047675.m570.l1313.TR0.TRC0.H0.X5mm+X+30m+1+Roll+EMI+Copper+Foil+Shielding+Tape+Conductive+Self+Adhesive+Barrie.TRS5&_nkw=5mm+X+30m+1+Roll+EMI+Copper+Foil+Shielding+Tape+Conductive+Self+Adhesive+Barrier&_sacat=0 | |||||
| 2 | Free? | USB Cables | ||||||
| 2 | 0.06 | LEDs | http://rover.ebay.com/rover/1/711-53200-19255-0/1?icep_ff3=2&pub=5575069610&toolid=10001&campid=5337433187&customid=&icep_item=141364331524&ipn=psmain&icep_vectorid=229466&kwid=902099&mtid=824&kw=lg | |||||
| 1 | 0.05 | 4.7uF Capacitor | http://rover.ebay.com/rover/1/711-53200-19255-0/1?icep_ff3=2&pub=5575069610&toolid=10001&campid=5337433187&customid=&icep_item=321142501923&ipn=psmain&icep_vectorid=229466&kwid=902099&mtid=824&kw=lg |
| Name | Size | # Downloads |
|---|---|---|
| BedOccupancySensor.ino | 9.16 kB | 7471 |