OpenHardware
Explore
Create
Discuss
Login
VUSBTiny
by Iris Petal
License:
Public Domain
Created:
Updated:
Views:
3559
0
Like
0
Collect
0
Comments
Share
30
Download
(2.74 MB)
Donate to support Open Hardware
Description
BOM
Design Files
Comments
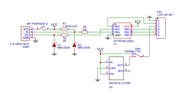
Flash card size board for VUSBTiny AVR SPI programmer
Designator
Footprint
Quantity
Manufacturer Part
Manufacturer
Supplier
Supplier Part
CN1
1.25T-6PWT
1
1.25T-6P-WT
HRO
LCSC
C97377
D1,D2
SOD-123
2
MM1Z3V6
SEMTECH
LCSC
C82565
R1
0603
1
RTT03152JTP
RALEC
LCSC
C103309
R2,R3
0603
2
RTT03680JTP
RALEC
LCSC
C103780
SW1
SSSS811101
1
SSSS811101
ALPS
LCSC
C109335
U1
SOIC-8_208MIL
1
ATTINY85-20SU
MICROCHIP
LCSC
C89852
U2
SOT-23-5
1
MIC5219-3.3YM5
MICROCHIP
LCSC
C29613
U3
0805
1
MF-PSMF020X-2
BOURNS
LCSC
C89657
USB1
U-G-04WD-W-01
1
U-G-04DD-W-01
HRO
LCSC
C98125
Name
Size
# Downloads
Gerber_BoardOutline.GKO
645 B
451
Gerber_BottomLayer.GBL
64.35 kB
440
Gerber_BottomPasteMaskLayer.GBP
852 B
454
Gerber_BottomSilkLayer.GBO
11.55 kB
501
Gerber_BottomSolderMaskLayer.GBS
1.03 kB
428
Gerber_TopLayer.GTL
110.24 kB
457
Gerber_TopPasteMaskLayer.GTP
1.2 kB
469
Gerber_TopSilkLayer.GTO
10.74 kB
485
Gerber_TopSolderMaskLayer.GTS
1.4 kB
447
Gerber_drill_NPTH.DRL
215 B
496
Gerber_drill_PTH.DRL
364 B
450
Please enable JavaScript to view comments