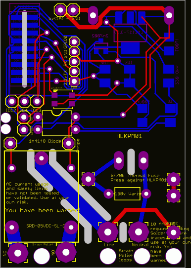
A small compact Relay using ESP01-M. Additional GPIO headers are exposed for other multi purpose uses. The objective is to put inside a Single gang US receptacle and control lights and outlets. However because additional GPIO pins are exposed the board can be used for multiple purposes. Additionally the 5v and GND header uses extra wide traces to easily support 5v @ 1Amp. AC line traces are exposed to build-up solder. I do not use screw terminals, but you can if you want. Instead I loop the 16 Gauge wire through a strain relief hole and solder directly to board. NOTE: Use stranded wire. Slow blow and thermal fuses for added safety.