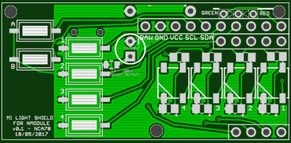
This shield for NModule allows to control Mi-Light bulbs using a second NRF24 radio module. It is powered by USB and can control 4 bulbs of group of bulbs. Buttons allow to register/unregister the bridge with the bulbs and to select color using WS2812B LEDs.
Detailed instructions will be published after I receive the PCB.
| Part | Value | Device | Package | Description | PROD_ID | |
|---|---|---|---|---|---|---|
| BT1 | SWITCHPROMINI_RESET | SWITCHPROMINI_RESET | SWITCH_SMD_PROMINI_RESET | |||
| BT2 | SWITCHPROMINI_RESET | SWITCHPROMINI_RESET | SWITCH_SMD_PROMINI_RESET | |||
| BT3 | SWITCHPROMINI_RESET | SWITCHPROMINI_RESET | SWITCH_SMD_PROMINI_RESET | |||
| BT4 | SWITCHPROMINI_RESET | SWITCHPROMINI_RESET | SWITCH_SMD_PROMINI_RESET | |||
| BT5 | SWITCHPROMINI_RESET | SWITCHPROMINI_RESET | SWITCH_SMD_PROMINI_RESET | |||
| BT6 | SWITCHPROMINI_RESET | SWITCHPROMINI_RESET | SWITCH_SMD_PROMINI_RESET | |||
| C1 | 10uF | CAP_POLPTH2 | CPOL-RADIAL-10UF-25V | Capacitor Polarized | ||
| C2 | 10uF | CAP_0805 | CAP_0805 | |||
| C3 | 100nF | CAP0805 | 0805 | Capacitor | ||
| C4 | 100nF | CAP_0805 | CAP_0805 | |||
| C5 | 100nF | CAP0805 | 0805 | Capacitor | ||
| C6 | CAP0805 | 0805 | Capacitor | |||
| C8 | 100nF | CAP_0805 | CAP_0805 | |||
| C9 | 100nF | CAP_0805 | CAP_0805 | |||
| C10 | 100nF | CAP_0805 | CAP_0805 | |||
| D1 | WS2812B | WS2812B | WS2812B - Intelligent control LED integrated light source | DIO-12503 | ||
| D2 | WS2812B | WS2812B | WS2812B - Intelligent control LED integrated light source | DIO-12503 | ||
| D3 | WS2812B | WS2812B | WS2812B - Intelligent control LED integrated light source | DIO-12503 | ||
| D4 | WS2812B | WS2812B | WS2812B - Intelligent control LED integrated light source | DIO-12503 | ||
| J1 | USBSMD | USBSMD | USB-MINIB | USB Connectors | CONN-08193 | |
| JREG2 | JUMPER-PAD-2-NOYES_SILK | PAD-JUMPER-2-NO_YES_SILK | ||||
| M1 | WIRELESS-NRF24L01SMD | WIRELESS-NRF24L01SMD | WIRELESS-NRF24L01-SMD | 2.4 GHz Wireless Module based on NRF24L01 chip | ||
| NMODULE | CONNECTOR_10DUPONT | CONNECTOR_10DUPONT | DUPONT_10 | |||
| PINS4_9_PROMINI | CONNECTOR_5DUPONT | DUPONT_5 | ||||
| R1 | RESISTORPTH-1/4W | AXIAL-0.4 | Resistor | |||
| R2 | 150 | R_0805 | R_0805 | |||
| R3 | 150 | R_0805 | R_0805 | |||
| R4 | 150 | R_0805 | R_0805 | |||
| R5 | 150 | R_0805 | R_0805 | |||
| SPI_PROMINI | CONNECTOR_4DUPONT | DUPONT_4 | ||||
| U$5 | LED-DUALCOLOR3MM-THROUGH-HOLE | LED-DUALCOLOR3MM-THROUGH-HOLE | LED-DUALCOLOR-3MM | |||
| U1 | IC_ASM1117_3.3V | SOT223 | ICP006 |
| Name | Size | # Downloads |
|---|---|---|
| COPYRIGHT.txt | 428 B | 430 |
| NModule_MiLight.GTL | 63.95 kB | 642 |
| NModule_MiLight.GTO | 49.82 kB | 666 |
| NModule_MiLight.GTP | 19.94 kB | 711 |
| NModule_MiLight.GTS | 20.78 kB | 641 |
| NModule_MiLight.TXT | 672 B | 421 |
| NModule_MiLight.sch | 180.96 kB | 790 |
| NModule_MiLight.brd | 62.61 kB | 808 |
| NModule_MiLight.GBL | 56.36 kB | 679 |
| NModule_MiLight.GBO | 34.71 kB | 619 |
| NModule_MiLight.GBP | 19.62 kB | 643 |
| NModule_MiLight.GBS | 20.54 kB | 632 |
| NModule_MiLight.GML | 18.82 kB | 656 |
| LICENSE.pdf | 95.73 kB | 324 |
| PRODUCT.txt | 110 B | 431 |
| License_howto.pdf | 55.06 kB | 259 |