Project stopped due to the lack of money/time
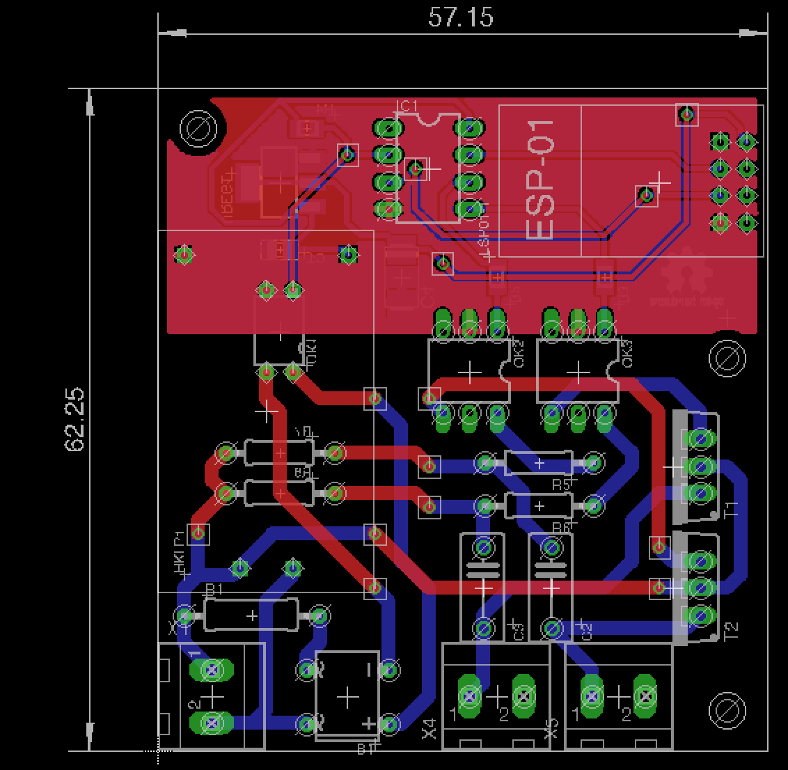
Size of the Board: 62.25 x 57.15 mm
This is the dimmer board of my Home-Automtion, it is called DB-01. The control of the board comes wirelessly from the central (MA-02).
We are in the first step of the development of this board. It is designed and we are waiting the components to arrive in order to produce them. Firstly, we will produce the PCB in DIY model, later we will order some PCBs from a PCB manufacturer.
Feel free to suggest and discuss with us!
Adding Files to meet OHL as follows https://forum.mysensors.org/topic/3096/open-hardware-licensing
| Qty | Value | Device | Package | Parts | Description | ||
|---|---|---|---|---|---|---|---|
| 1 | DIL8 | DIL08 | IC1 | Dual In Line / Socket | |||
| 2 | 0.01 uF | C-US075-042X103 | C075-042X103 | C2, C3 | CAPACITOR, American symbol | ||
| 1 | 10 uF | CAP_CERAMIC0805 | 0805 | C1 | Ceramic Capacitors | ||
| 1 | 100 uF | CPOL-EUC/6032-28R | C/6032-28R | C4 | POLARIZED CAPACITOR, European symbol | ||
| 1 | 10k | R-EU_M0805 | M0805 | R4 | RESISTOR, European symbol | ||
| 1 | 22K/ 1W | R-EU_0309/12 | 0309/12 | R1 | RESISTOR, European symbol | ||
| 2 | 2K2/ 1W | R-EU_0207/10 | 0207/10 | R7, R8 | RESISTOR, European symbol | ||
| 2 | 470R | R-EU_M0805 | M0805 | R2, R3 | RESISTOR, European symbol | ||
| 1 | 47R/ 1/2W | R-EU_0207/10 | 0207/10 | R6 | RESISTOR, European symbol | ||
| 1 | 47R/ 1W | R-EU_0207/10 | 0207/10 | R5 | RESISTOR, European symbol | ||
| 1 | ASM1117-SOT223 | AMS1117AP1117 | AMS1117-SOT223 | VREG1 | AMS1117 | ||
| 3 | CONN-2-50 | CONN-2-50 | CONN-2-50 | X1, X4, X5 | Conector Borne KRE 2 Vias com passo de 5mm | ||
| 1 | DBDB107G | DBDB107G | DB | B1 | Single Phase 1.0 AMP Glass Passivated Bridge Rectifier | ||
| 1 | ESP01 | ESP01 | ESP01 | ESP01-1 | ESP01 Board | ||
| 1 | HKLPM01 | HKLPM01 | HKLPM01 | HKLP1 | |||
| 2 | MOC3020M | MOC3020M | DIL06 | OK2, OK3 | RANDOM-PHASE OPTOISOLATORS TRIAC DRIVER OUTPUT | ||
| 1 | OSHWLOGO_GOLD_ORB_SM | OSHWLOGO_GOLD_ORB_SM | OSHW2 | GOLD_ORB_SM1 | These are Open-Source Hardware logos. | ||
| 1 | SFH618A-2 | SFH618A-2 | DIP4 | OK1 | Optocoupler, Phototransistor Output, Low Input Current | ||
| 2 | TIC206S | TIC206S | TO220BV | T1, T2 | TRIAC |