Project stopped due to the lack of money/time
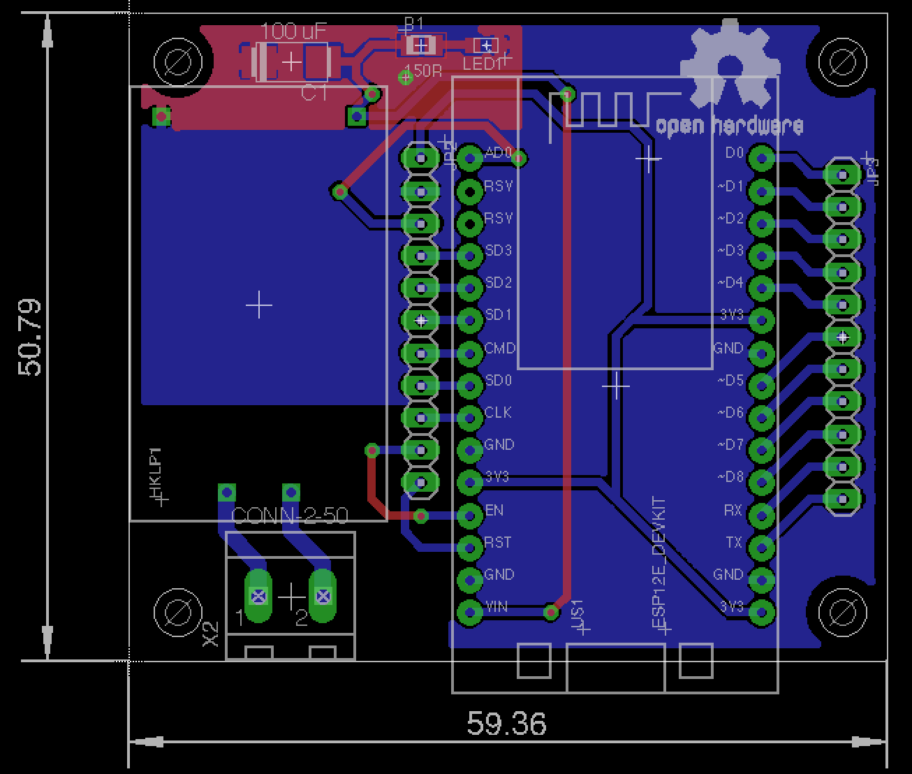
Size of the Board: 60.3 x 53.7 mm
This is the central of my Home-Automation, it is called MA-02, to control it we are firstly using the Blynk app, but we are also creating an exclusive app. MA-02 controls different devices wirelessly, such as:
Also, it can control up to 16 digital outputs and 1 analog input. An example of a digital output:
We are in the first step of the development of these boards. All of them are designed and we are waiting the components to arrive in order to produce them. Firstly, we will produce the PCB in DIY model, later we will order some PCBs from a PCB manufacturer.
Feel free to suggest and discuss with us!
Adding Files to meet OHL as follows https://forum.mysensors.org/topic/3096/open-hardware-licensing
| Qty | Value | Device | Package | Parts | Description | ||
|---|---|---|---|---|---|---|---|
| 1 | LEDSML0805 | SML0805 | LED1 | LED | |||
| 2 | PINHD-1X11 | 1X11 | JP2, JP3 | PIN HEADER | |||
| 1 | W232-3 | W232-3 | X1 | WAGO SREW CLAMP | |||
| 1 | 0.1 uF | C-EUC0805 | C0805 | C1 | CAPACITOR, European symbol | ||
| 1 | 0.33 uF | C-EUC0805 | C0805 | C2 | CAPACITOR, European symbol | ||
| 1 | 150R | R-EU_M2012 | M2012 | R1 | RESISTOR, European symbol | ||
| 1 | 78L05F | 78L05F | SOT89 | IC1 | POSITOIV-VOLTAGE REGULATORS | ||
| 1 | ESP12E_DEVKIT | ESP12E_DEVKIT | ESP12E_DEVKIT | U$1 | ESP12E DEVKIT BOARD | ||
| 1 | HKLPM01 | HKLPM01 | HKLPM01 | HKLP1 |