The RPI Shield Add-on for the Raspberry Pi's 32PIN Connector
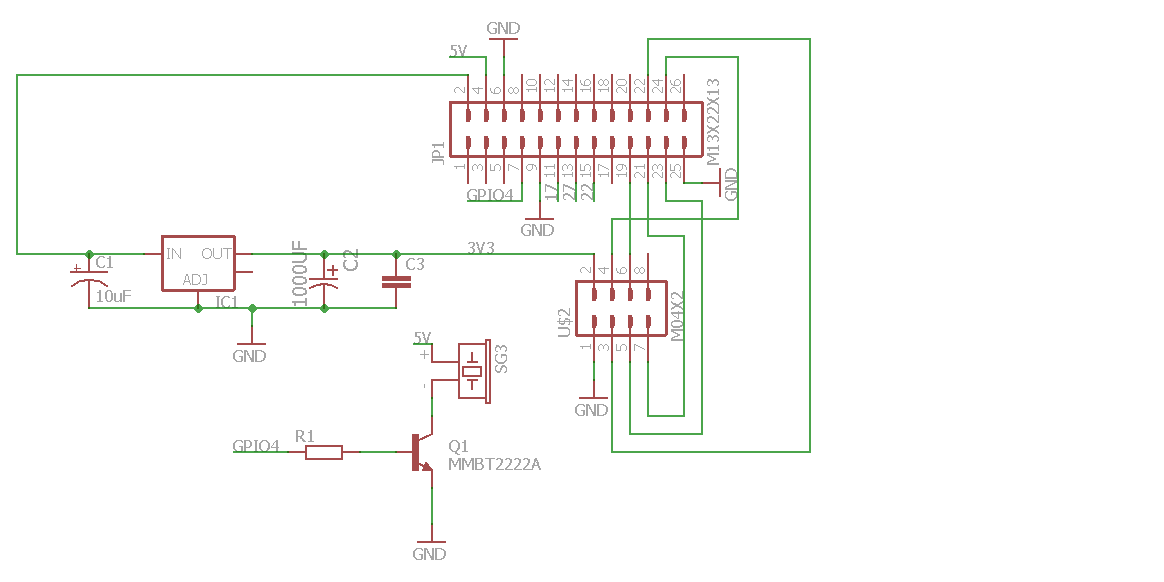
With the Raspberry Pi NRF24l01+ Shield Add-on for the Raspberry Pi's 32PIN Connector, you can easily connect a NRF24l01+ module and use the convenient prototyping area for connecting a variety of electronic building blocks at the same time. The shield can be easily inserted in the Raspberry Pi above board.

SPI interface
buzzer
power supply voltage 5V
on-board 3.3V regulator for NRF24l01+
prototyping area with 5V, 3.3V, GND and GPIO (17, 22 and 27) connections

PCB size 51 X 44mm
For RPI with a cooler on the processor a taller connector should be used.
